• Ebpay

    产品与服务
    PRODUCTS & SERVICE

    全基因组选择育种

    • 产品简介
    • 技术流程
    • 样本要求
    • 案例分析
    • FAQ

    全基因组选择育种,基于高通量测序平台,对训练群体和预测群体的所有个体进行全基因组测序,利用高性能计算平台和生物信息学方法,检测单核苷酸多态性位点(SNP)变异信息,利用训练群体的SNP分型和表型信息来构建模型,根据预测群体的SNP分型并结合模型对预测群体的个体进行育种值的估计。该方法顺利获得早期选择缩短世代间隔、提高育种值估计准确性等加快遗传进展,同时对低遗传力、难测定的复杂性状具有较好的预测效果,真正实现了基因组技术指导育种实践。

    产品优势
    • 预测准确度高
      全基因组范围内的标记能够解释尽可能多的遗传变异,可以对遗传效应进行较为准确的检测和估计。
    • 适应性状广
      除质量性状外,还适用于基因型受环境影响较大、受微效多基因控制的遗传力较低的数量性状,比如难以测量的性状、限性性状、生长后期测定的性状等。
    • 加快育种进程
      能够在得到样本个体DNA的时候即对其进行育种值评估,可以缩短世代间隔,提高育种进展达20%-50%。
    • 育种收益高
      降低育种周期,减少场地占用、人工消耗等长时间的经费消耗,大幅减低育种成本。
    应用领域
    • 杂交组合高效选配
    • 优异性状个体筛选
    产品类型测序策略指标周期
    全基因组选择育种二代测序 PE150训练群体:植物样本数≥1000,动物样本数≥500,个体测序深度≥10X分析周期60天(预测群体500个样本以内,6TB数据量以下)

    样品类型样品需求量样品浓度样品质量样品体积
    无降解无蛋白和RNA污染的双链DNA样品

    小片段文库≥200 ng

    ≥ 5 ng/µl基因组完整性等级高于7≥12 μl
    水稻杂交基因组的结构和功能揭示了杂种优势的遗传基础
    Structure and function of rice hybrid genomes reveal genetic basis and optimal performance of heterosis
    期 刊:Nature Genetics    影响因子:30.8    发表时间:2023.7    发表单位:中国科研实验室
    研究背景

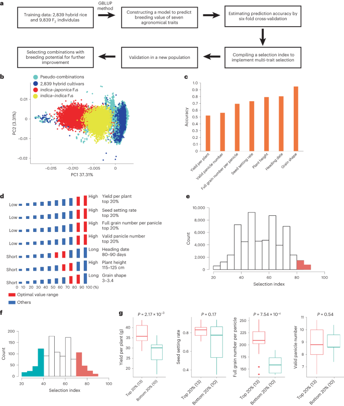
    该团队收集了2839份杂交水稻种质资源,从中挑选18份代表性杂交稻材料被用于构建包含万份个体的F2群体。基于这些材料的基因型和表型数据,该研究深入解析亚种间杂种优势遗传基础,并构建了基因组选择模型,以便快速筛选优良杂交组合,缩短杂交育种周期。

    研究思路

    材料:2,839个水稻杂交品种+9,839个F2材料作为参考群体

    建库:DNA小片段文库

    测序:二代测序,PE150,平均测序深度为35X(2,839个水稻杂交品种),平均测序深度为0.2X(9,839个F2材料)

    研究结论

    该文章总结了水稻育种遗传规律,深入解析亚种间杂种优势遗传基础,并构建了基因组选择模型,以便快速筛选优良杂交组合。基于超万份材料的基因型和表型数据,构建了基因组选择模型。该模型能够根据杂交组合的基因组遗传变异信息预测材料的田间表现,并联合七个重要农艺性状的预测结果召开多性状选择,从而实现育种潜力个体的有效筛选,帮助育种者制定杂交计划,缩短育种周期,节约人力和时间成本。


    石添添2.png


    参考文献:Gu Z, Gong J, Zhu Z, et al. Structure and function of rice hybrid genomes reveal genetic basis and optimal performance of heterosis. Nat Genet. 2023;55(10):1745-1756. 

    • Q:全基因组选择中,训练群体和预测群体分别指什么?二者之间有什么关系?
      A:
      训练群体是指有基因型和表型信息的群体,根据训练群体的数据进行建模。预测群体是指只有基因型的群体。训练群体和预测群体二者之间需要具有一定的亲缘关系,才可以提高预测准确度。换言之,训练群体和预测群体的遗传背景需要统一,以玉米为例,如果温带和热带玉米在训练群体和预测群体中分布不均,并且表型是从温带地区收集的,则热带玉米的表型可能无法充分体现。
    • Q:如何进行模型的选择?
    • A:
      交叉验证是在建立模型和验证模型参数时常用的办法,一般被用于评估一个模型的表现。通常情况下,Ebpay先应用多个模型进行预测,而根据交叉验证来进行最优模型的选择。